BookingSync offers the possibility to automate the downpayment workflow from Booking.com to your payment gateway.
That includes the report to Booking.com if CC is invalid and also auto-cancellation if traveller doesn't update the CC information on time.
Pre-requisite
- The payment process can only be automated with the following payment gateways: Stripe and SmilyPay.
- You must enable tokenization on your payment gateway in the Settings > Payments > Accept Credit Card > Edit
- You must have CVC mandatory to book your property on Booking.com. If not, you must contact your Booking.com account manager to request it.
- BookingSync must receive the CC information via XML instead of you receiving the email with the information. If you receive the email, you must contact your Booking.com account manager to request the change.
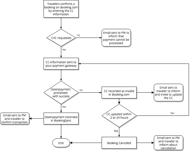
Flow for Credit Card payments
Only the downpayment is automated in this process. Balance has to be charged with other methods:
- use BookingSync notifications to send the payment request link
- use the CC token in your payment gateway admin to charge the card
The downpayment value corresponds to the prepayment requested on Booking.com side and not the downpayment recorded in your rental, to match the agreement made by the traveler on Booking.com website.
Consider that Booking.com applies downpayment percentage on rental price without fees (in other words, it's calculated on the subtotal) :
NOTE: if the downpayment is 100%, BookingSync send to the payment gateway the amount of the reservation, included per-person fees, calculated on BookingSync side.
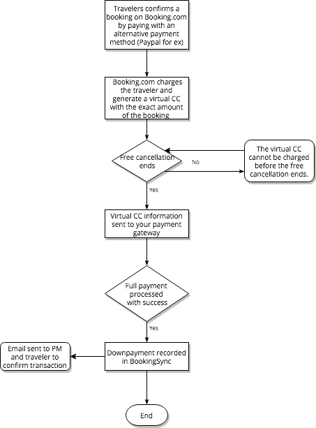
Flow for Virtual Credit Card payment
Booking.com introduced the concept of virtual credit card to allow the traveler to pay with other payment methods like PayPal.
The main advantage is that the PM is 100% sure that the card is valid. The problem can be that the virtual card is charged with the amount corresponding to the rent + fixed fees. Per-person fees are not part of this payment (as for classic cards). It's not possible to use the CC token to charge the extra fees, so the PM needs to
- send the BookingSync payment link
- wait for the guest arrival
TIP: You can ask Booking.com to deactivate the possibility for the guest to pay with alternative methods.
Auto-cancellation for invalid Credit Card
See how to control the cancellation of bookings for which credit card has been marked as invalid.
How does it work?
- Go to your Booking.com app directly in your BookingSync account
- Go to “Payment settings” menu
- Choose to enable/disable the auto-cancellation of bookings for which credit card has been marked as invalid
- If enabled, by default, booking will be auto-cancelled if traveler doesn’t update credit card details within the next 24 hours. You can increase this delay up to 7 days :
Please, consider that such delay will be automatically reduced for late bookings (48 hours prior check-in). If the delay is superior to the time to check-in, then the default period applies (24 hours).
- If disabled, delay will be defined to default values defined by Booking.com
Comments
0 comments
Please sign in to leave a comment.